Задать свой вопрос   *более 50 000 пользователей получили ответ на «Решим всё»

Задача 77353 Решить систему линейных уравнений...

Условие

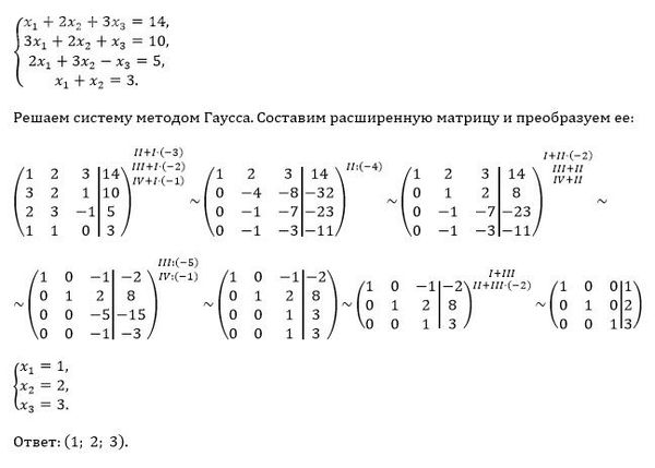
Решить систему линейных уравнений методом Гаусса:
x1+2x2+3x3=14
3x1+2x2+x3=10
2x1+3x2-x3=5
x1+x2=3

ВУЗ 233

Решение

Все решения

{ x1 + 2*x2 + 3*x3 = 14
{ 3*x1 + 2*x2 + x3 = 10
{ 2*x1 + 3*x2 - x3 = 5
{ x1 + x2 = 3
Перепишем уравнения в другом порядке:
{ x1 + x2 = 3
{ x1 + 2*x2 + 3*x3 = 14
{ 3*x1 + 2*x2 + x3 = 10
{ 2*x1 + 3*x2 - x3 = 5
Умножаем 1 уравнение на -1 и складываем со 2 уравнением.
Умножаем 1 уравнение на -3 и складываем с 3 уравнением.
Умножаем 1 уравнение на -2 и складываем с 4 уравнением:
{ x1 + 2*x2 + 3*x3 = 14
{ 0*x1 + x2 + 3*x3 = 11
{ 0*x1 - x2 + x3 = 1
{ 0*x1 + x2 - x3 = -1
Если 4 уравнение умножить на -1, то получим 3 уравнение.
Поэтому можно оставить три уравнения:
{ x1 + 2*x2 + 3*x3 = 14
{ 0*x1 + x2 + 3*x3 = 11
{ 0*x1 - x2 + x3 = 1
Складываем 2 и 3 уравнения:
{ x1 + 2*x2 + 3*x3 = 14
{ 0*x1 + x2 + 3*x3 = 11
{ 0*x1 + 0*x2 + 4*x3 = 12
Из 3 уравнения получаем:
4*x3 = 12
[b]x3 = 3[/b]
Подставляем во 2 уравнение:
0*x1 + x2 + 3*3 = 11
x2 + 9 = 11
[b]x2 = 2[/b]
Подставляем в 1 уравнение:
x1 + 2*2 + 3*3 = 14
[b]x1 = 1[/b]

Ответ: x1 = 1; x2 = 2; x3 = 3

Написать комментарий

Меню

Присоединяйся в ВК