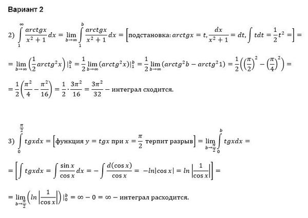
Вариант 2

Решаем методом неопределенных коэффициентов.
[m]\frac{1}{(x-4)(x+2)} = \frac{A}{x-4} + \frac{B}{x+2} = \frac{A(x+2)}{(x-4)(x+2)} + \frac{B(x-4)}{(x+2)(x-4)} = \frac{A(x+2) + B(x-4)}{(x+2)(x-4)} = [/m]
[m]= \frac{Ax+2A+Bx-4B}{(x+2)(x-4)} = \frac{x(A+B) + (2A-4B)}{(x+2)(x-4)} = \frac{1}{(x+2)(x-4)}[/m]
Получаем систему по коэффициентам при степенях x:
{ A + B = 0
{ 2A - 4B = 1
Решаем подстановкой:
{ B = -A
{ 2A - 4(-A) = 1
2A + 4A = 1
6A = 1
A = 1/6
B = -1/6
Получаем:
[m]\int \limits_2^3 \frac{dx}{x^2-2x-8} = \int \limits_2^3 \frac{dx}{(x-4)(x+2)} = \int \limits_2^3 \frac{dx}{6(x-4)} - \int \limits_2^3 \frac{dx}{6(x+2)} =[/m]
[m]= \frac{1}{6} \cdot ln |x-4|\ |_2^3 - \frac{1}{6} \cdot ln |x+2|\ |_2^3 = \frac{1}{6} \cdot (ln 1 - ln 2) - \frac{1}{6} \cdot (ln 5 - ln 4) =[/m]
[m]= \frac{1}{6} \cdot (0 - ln 2) - \frac{1}{6} \cdot (ln 5 - ln 4)= \frac{1}{6} \cdot (ln 4 - ln 5 -ln 2)[/m]