Задать свой вопрос   *более 50 000 пользователей получили ответ на «Решим всё»

Задача 77209 Найти производные для функции z=z(x,y),...

Условие

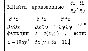
Найти производные для функции z=z(x,y), если z=10xy^4-5x^5y+3x-11

математика ВУЗ 176

Решение

z = 10xy^4 - 5x^5y + 3x - 11
Когда берут производную по одной переменной, то вторая переменная считается константой.
Производные 1 порядка:
[m]\frac{∂z}{∂x} = 10 \cdot 1y^4 - 5 \cdot 5x^4y + 3 \cdot 1 - 0 = 10y^4-25x^4y+3[/m]
[m]\frac{∂z}{∂y} = 10x \cdot 4y^3 - 5x^5 \cdot 1 + 0 - 0= 40xy^3-5x^5[/m]
Производные 2 порядка:
[m]\frac{∂^2z}{∂x^2} = (10y^4-25x^4y+3)'_{x}=0-25 \cdot 4x^3y+0=-100x^3y[/m]
[m]\frac{∂^2z}{∂x∂y} = (10y^4-25x^4y+3)'_{y}= 10 \cdot 4y^3-25x^4+0=40y^3-25x^4[/m]
[m]\frac{∂^2z}{∂y^2} = (40xy^3-5x^5)'_{y} =40x \cdot 3y^2- 0= 120xy^2[/m]

Написать комментарий

Меню

Присоединяйся в ВК