Задать свой вопрос
*более 50 000 пользователей получили ответ на «Решим всё»
Задача 76886
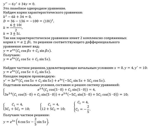
y''-6y'+34y=0 Найти частное решение...
Условие
661cd5abe04ebe456aec766d
4/15/2024 7:43:12 AM
y''-6y'+34y=0
Найти частное решение дифференциального уравнения при x=0,y=4,y'=10
математика колледж
294
Решение
5f3eaa23faf909182968dde0
4/15/2024 8:14:08 AM
★
Написать комментарий
Меню
Решим всё
Найти задачу
Категории
Статьи
Тесты
Архив задач
Присоединяйся в ВК