Задать свой вопрос
*более 50 000 пользователей получили ответ на «Решим всё»
Задача 76640
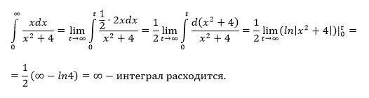
ONI—X" T xdx 6) [——. ох +4 ...
Условие
66044f9dcf1b46454ada81ce
4/2/2024 4:23:00 PM
ONI—X" T xdx 6) [——. ох +4
75
Решение
5f3eaa23faf909182968dde0
4/2/2024 6:23:28 PM
★
Написать комментарий
Меню
Решим всё
Найти задачу
Категории
Статьи
Тесты
Архив задач
Присоединяйся в ВК