Задать свой вопрос   *более 50 000 пользователей получили ответ на «Решим всё»

Задача 76618 задание №9 из блока "задания на 4 и 5"...

Условие

задание №9 из блока "задания на 4 и 5"

математика ВУЗ 167

Решение

Все решения

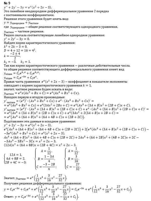
y'' + 2y' - 3y = e^(x)(x^2 + 2x - 3)
Неоднородное уравнение 2 порядка с постоянными коэффициентами.
Решаем однородное уравнение:
y'' + 2y' - 3y = 0
Характеристическое уравнение:
k^2 + 2k - 3 = 0
(k + 3)(k - 1) = 0
k1 = -3; k2 = 1
Решение однородного уравнения:
y(о) = C1*e^(-3x) + C2*e^(x)

Находим частное решение неоднородного уравнения.
Так как k2 = 1 - корень характеристического уравнения, и справа тоже стоит множитель e^(x), то решение будет иметь вид:
y(н) = x*e^(x)(Ax^2 + Bx + C) = e^(x)(Ax^3 + Bx^2 + Cx)

y'(н) = e^(x)(Ax^3 + Bx^2 + Cx) + e^(x)(3Ax^2 + 2Bx + C) =
= e^(x)(Ax^3 + (3A + B)x^2 + (2B + C)x + C)

y''(н) = e^(x)(Ax^3 + (3A + B)x^2 + (2B + C)x + C) +
+ e^(x)(3Ax^2 + 2(3A + B)x + (2B + C)) =
= e^(x)(Ax^3 + (6A + B)x^2 + (6A + 4B + C)x + (2B + 2C))

Подставляем всё это в уравнение:
y'' + 2y' - 3y = e^(x)(x^2 + 2x - 3)

e^(x)(Ax^3 + (6A + B)x^2 + (6A + 4B + C)x + (2B + 2C)) +
+ 2e^(x)(Ax^3 + (3A + B)x^2 + (2B + C)x + C) -
- 3e^(x)(Ax^3 + Bx^2 + Cx) = e^(x)(x^2 + 2x - 3)
Делим всё уравнение на e^(x):
Ax^3 + (6A + B)x^2 + (6A + 4B + C)x + (2B + 2C) +
+ 2Ax^3 + (6A + 2B)x^2 + (4B + 2C)x + 2C -
- 3Ax^3 - 3Bx^2 - 3Cx = x^2 + 2x - 3

(A + 2A - 3A)x^3 + (6A + B + 6A + 2B - 3B)x^2 +
+ (6A + 4B + C + 4B + 2C - 3C)x + (2B + 2C + 2C) = x^2 + 2x - 3
Составляем систему по степеням x, приравнивая левую и правую части:
{ 0 = 0
{ 12A = 1
{ 6A + 8B = 2
{ 2B + 4C = -3
Решаем:
{ A = 1/12
{ 6/12 + 8B = 2
{ 2B + 4C = -3
Находим:
{ A = 1/12
{ 8B = 2 - 1/2 = 3/2; B = 3/16
{ 2*3/16 + 4C = -3
Получаем:
{ A = 1/12
{ B = 3/16
{ 4C = -3 - 3/8 = -27/8; C = -27/32
Подставляем в наше решение неоднородного уравнения:
y(н) = e^(x)(1/12*x^2 + 3/16*x - 27/32) = e^x/96*(8x^2 + 18x - 81)

И, наконец, находим полное решение неоднородного уравнения:
y = y(о) + y(н) = C1*e^(-3x) + C2*e^(x) + e^x/96*(8x^2 + 18x - 81)

Написать комментарий

Меню

Присоединяйся в ВК