Задать свой вопрос   *более 50 000 пользователей получили ответ на «Решим всё»

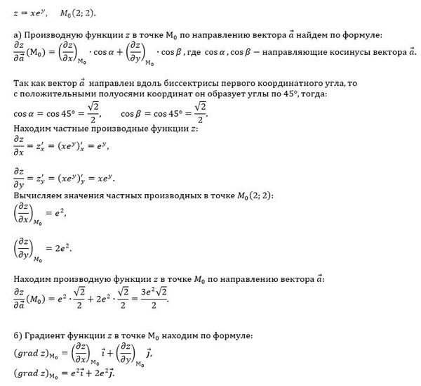
Задача 76260 Найти производную функции z = f (x, y)...

Условие

Найти производную функции z = f (x, y) точке М0 в
направлении: а) указанного вектора a ; б) ее градиента. на фото №10

математика ВУЗ 241

Решение

Написать комментарий

Меню

Присоединяйся в ВК