Задать свой вопрос
*более 50 000 пользователей получили ответ на «Решим всё»
Задача 76245
...
Условие
65e872e0ccd52978ffcae767
3/12/2024 10:55:03 AM
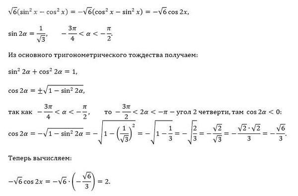
Найти знач выражения √6(sin^2α-cos^2α) если sin2α=1/√3, α принадлежит (-3п/4,-п/2), найти cos2α
10-11 класс
114
Решение
5f3eaa23faf909182968dde0
3/12/2024 1:06:36 PM
★
Написать комментарий
Меню
Решим всё
Найти задачу
Категории
Статьи
Тесты
Архив задач
Присоединяйся в ВК