Задать свой вопрос
*более 50 000 пользователей получили ответ на «Решим всё»
Задача 76239
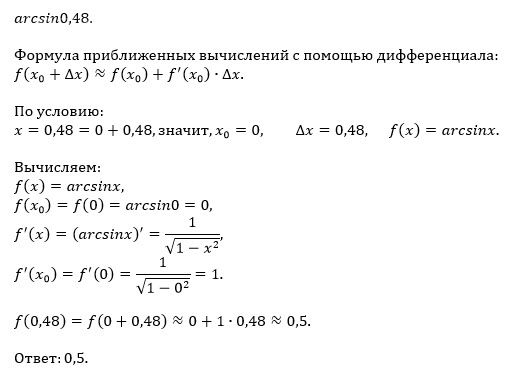
Найти приближённое значение функции с...
Условие
651bee46059c7665b6af7e53
3/12/2024 2:55:50 AM
Найти приближённое значение функции с помощью дифференциала
нет в списке ВУЗ
153
Решение
5f3eaa23faf909182968dde0
3/12/2024 6:02:17 AM
★
Написать комментарий
Меню
Решим всё
Найти задачу
Категории
Статьи
Тесты
Архив задач
Присоединяйся в ВК