Задать свой вопрос   *более 50 000 пользователей получили ответ на «Решим всё»

Задача 76098 Найти частичное решение, удовлетворяющее...

Условие

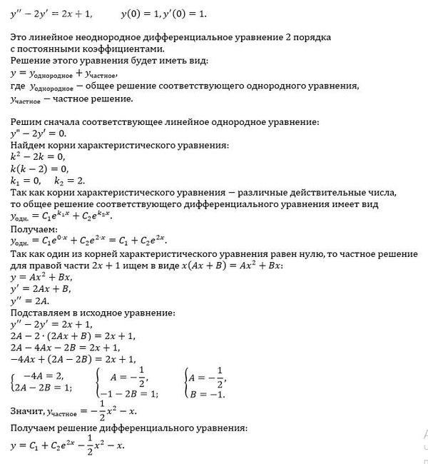
Найти частичное решение, удовлетворяющее указанным начальным условиям y"-2y'=2x+1, y(0)=1, y'(0)=1
Желательно с пояснением всех действий. Заранее спасибо!

математика 10-11 класс 127

Решение

Написать комментарий

Меню

Присоединяйся в ВК