Задать свой вопрос   *более 50 000 пользователей получили ответ на «Решим всё»

Задача 76080 @ При каких значеннях / (г) и g(y)...

Условие

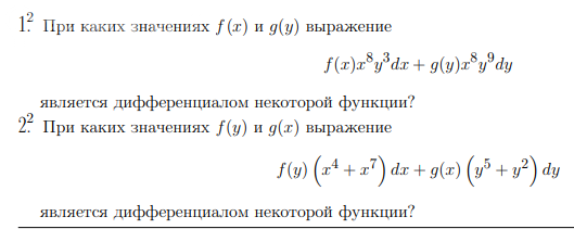
@ При каких значеннях / (г) и g(y) выражение Г)га + о(т^ УЫ является дифференциалом некоторой функции? 2? При каких значениях /(у) и 9() выражение 4) (#* + а?) ае + а() (? + а) ау является дифференциалом некоторой функции?

математика ВУЗ 150

О решение...

На нашем сайте такое бывает редко, но решение к данной задаче еще никто не написал.

Что Вы можете сделать?

  1. Выставите данный вопрос вновь. Перейдите на главную страницу.
  2. Найдите похожую задачу. Используйте поиск.

Написать комментарий

Меню

Присоединяйся в ВК