Задать свой вопрос
*более 50 000 пользователей получили ответ на «Решим всё»
Задача 76043
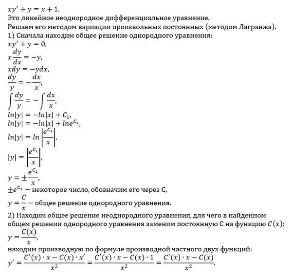
В задачах 191 – 210 найти общее решение...
Условие
65abb83e2cb5f04e9538ad77
2/29/2024 12:52:24 AM
В задачах 191 – 210 найти общее решение уравнения
математика ВУЗ
161
Решение
5f3eaa23faf909182968dde0
2/29/2024 6:50:07 PM
★
Написать комментарий
Меню
Решим всё
Найти задачу
Категории
Статьи
Тесты
Архив задач
Присоединяйся в ВК