Задать свой вопрос
*более 50 000 пользователей получили ответ на «Решим всё»
Задача 75283
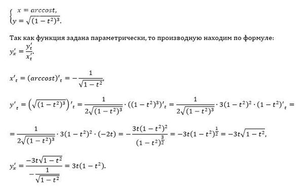
Найти производные первого порядка данных...
Условие
659e71a78440882085704274
1/10/2024 10:32:13 AM
Найти производные первого порядка данных функций, используя правила
вычисления производных.
математика ВУЗ
191
Решение
5f3eaa23faf909182968dde0
1/10/2024 2:51:14 PM
★
Написать комментарий
Меню
Решим всё
Найти задачу
Категории
Статьи
Тесты
Архив задач
Присоединяйся в ВК