Задать свой вопрос   *более 50 000 пользователей получили ответ на «Решим всё»

Задача 75250 Исследовать методами дифференциального...

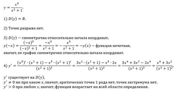
Условие

Исследовать методами дифференциального исчисления функцию y=f(x) и, используя результаты исследования, построить её график

математика ВУЗ 195

Решение

Написать комментарий

Меню

Присоединяйся в ВК