Задать свой вопрос   *более 50 000 пользователей получили ответ на «Решим всё»

Задача 75207 Найти значение функции: f(x) = х^2+ 4x —...

Условие

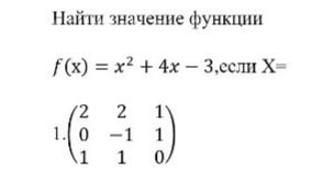
Найти значение функции: f(x) = х^2+ 4x — З‚если Х= 2 2 1
0 -1 1
1 1 0

математика колледж 191

Решение

[m]X = \begin{pmatrix}
2 & 2 & 1 \\
0 & -1 & 1 \\
1 & 1 & 0 \\
\end{pmatrix}[/m]

f(x) = x^2 + 4x - 3

Решаем по порядку.
[m]X^2 = \begin{pmatrix}
2 & 2 & 1 \\
0 & -1 & 1 \\
1 & 1 & 0 \\
\end{pmatrix} \cdot \begin{pmatrix}
2 & 2 & 1 \\
0 & -1 & 1 \\
1 & 1 & 0 \\
\end{pmatrix} = [/m]
[m]=\begin{pmatrix}
2 \cdot 2+2 \cdot 0+1 \cdot 1 & 2 \cdot 2+2(-1)+1 \cdot 1 & 2 \cdot 1+2 \cdot 1+1 \cdot 0 \\
0 \cdot 2+(-1) \cdot 0+1 \cdot 1 & 2 \cdot 0+(-1)(-1)+1 \cdot 1 & 0 \cdot 1+(-1) \cdot 1+1 \cdot 0 \\
1 \cdot 2+1 \cdot 0+0 \cdot 1 & 1 \cdot 2+1(-1)+0 \cdot 1 & 1 \cdot 1+1 \cdot 1+0 \cdot 0 \\
\end{pmatrix}=[/m]
[m]=\begin{pmatrix}
4+0+1 & 4-2+1 & 2+2+0 \\
0+0+1 & 0+1+1 & 0-1+ 0 \\
2+0+0 & 2-1+0 & 1+1+0\\
\end{pmatrix}=\begin{pmatrix}
5 & 3 & 4 \\
1 & 2 & -1 \\
2 & 1 & 2\\
\end{pmatrix}[/m]

[m]4X = \begin{pmatrix}
4 \cdot 2 & 4 \cdot 2 & 4 \cdot 1 \\
4 \cdot 0 & 4(-1) & 4 \cdot 1 \\
4 \cdot 1 & 4 \cdot 1 & 4 \cdot 0 \\
\end{pmatrix} = \begin{pmatrix}
8 & 8 & 4 \\
0 & -4 & 4 \\
4 & 4 & 0 \\
\end{pmatrix}[/m]

[m]3 = 3E = \begin{pmatrix}
3 & 0 & 0 \\
0 & 3 & 0 \\
0 & 0 & 3 \\
\end{pmatrix}[/m]

[m]f(X) = \begin{pmatrix}
5 & 3 & 4 \\
1 & 2 & -1 \\
2 & 1 & 2\\
\end{pmatrix} + \begin{pmatrix}
8 & 8 & 4 \\
0 & -4 & 4 \\
4 & 4 & 0 \\
\end{pmatrix} - \begin{pmatrix}
3 & 0 & 0 \\
0 & 3 & 0 \\
0 & 0 & 3 \\
\end{pmatrix} =[/m]
[m]=\begin{pmatrix}
5+8-3 & 3+8-0 & 4+4-0 \\
1+0-0 & 2-4-3 & -1+4-0 \\
2+4-0 & 1+4-0 & 2+0-3 \\
\end{pmatrix} = \begin{pmatrix}
10 & 11 & 8 \\
1 & -5 & 3 \\
6 & 5 & -1 \\
\end{pmatrix}[/m]

Написать комментарий

Меню

Присоединяйся в ВК