Задать свой вопрос   *более 50 000 пользователей получили ответ на «Решим всё»

Задача 75102 5 вариантЗадача 1. Линия Г` задана...

Условие

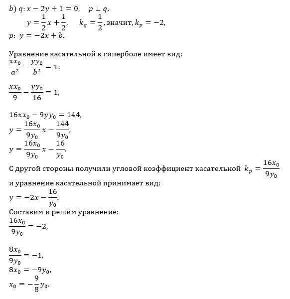
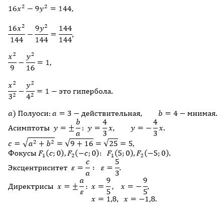
5 вариантЗадача 1. Линия Г` задана уравнением в ПДСК. Определите тип этой линии. При решении обратите внимание, что точка А не является точкой касания. Найдите и запишите в ответе: а) — длины полуосей, уравнения асимптот (в случае гиперболы), координаты фокусов, эксцентриситет, уравнения директрис; b) — уравнение касательной р; с) — Сделайте чертёж кривой. Нанесите на чертеж все заданные и найденные прямые и TOYKH. № " ‘ Уравнснис JIMHUH Условия для касательной р варианта 1 4х? — 25у? — 100 = 0) РЭА, А(1, 4) 2 4х? + 25у? — 100 = 0 pla q:2x+y=0 4° — 25у° + 100 —0 Р9 9:х + 3у-10=0 4 | 25х? + 4у? — 100 = 0 рэА, А(2, -3) 5 16х? — 9у? = 144 plqg, q:x2y+1=0

122

Решение

Написать комментарий

Меню

Присоединяйся в ВК