Задать свой вопрос   *более 50 000 пользователей получили ответ на «Решим всё»

Задача 74994 ...

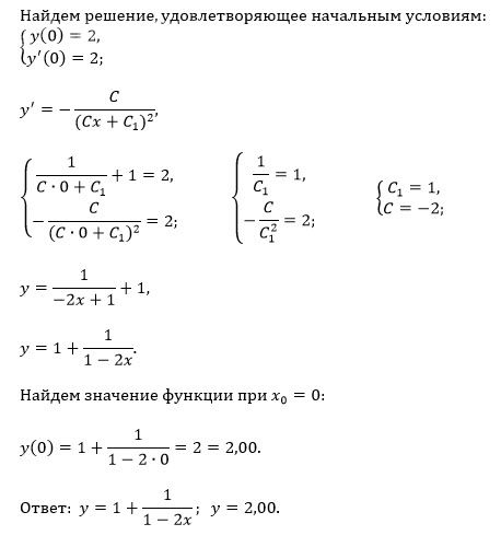
Условие

Найти частное решение дифф уравнения и вычислить значение полученной функции y= φ (x) при х=х0 с точностью до двух знаков после запятой

математика ВУЗ 148

Решение

Написать комментарий

Меню

Присоединяйся в ВК