Задать свой вопрос   *более 50 000 пользователей получили ответ на «Решим всё»

Задача 74958 ...

Условие

математика α

математика 8-9 класс 176

Решение

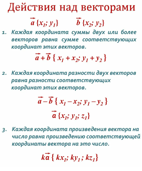
(2vector{a}-3vector{b}) (2-(-4);-5-3;-4-(-3))

(2vector{a}-3vector{b}) (6;-8;-1))

|(2vector{a}-3vector{b})|=sqrt(6^2+(-8)^2+(-1)^2)=sqrt(36+64+1)=sqrt(101)

Написать комментарий

Меню

Присоединяйся в ВК