Задать свой вопрос
*более 50 000 пользователей получили ответ на «Решим всё»
Задача 74761
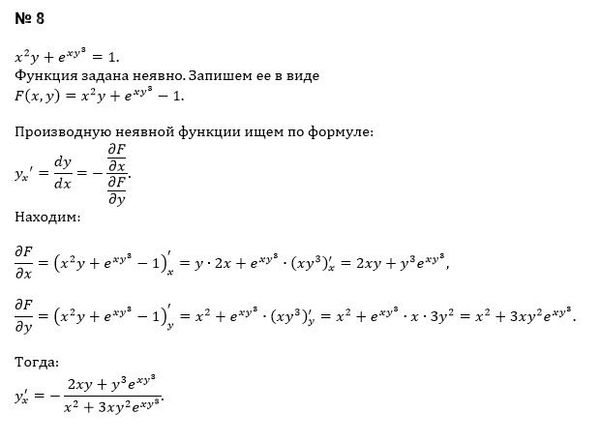
решите номер 8 даю 100 б...
Условие
64c75b82b635261bba022a6f
12/14/2023 6:16:06 PM
решите номер 8 даю 100 б
математика ВУЗ
154
Решение
5f3eaa23faf909182968dde0
12/14/2023 6:45:00 PM
★
Написать комментарий
Меню
Решим всё
Найти задачу
Категории
Статьи
Тесты
Архив задач
Присоединяйся в ВК