Задать свой вопрос   *более 50 000 пользователей получили ответ на «Решим всё»

Задача 74757 ...

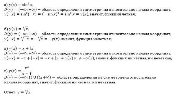
Условие

Допоможіть, будь ласка. Потрібно на завтра до 13.00

2) Исследуйте указанные функции на четность. В ответе укажите нечетные функции (2 балла):
2 a) y = sin²x
6) y = x 3
B) y = x + | x |
2 г) y = 1 =

130

Решение

Написать комментарий

Меню

Присоединяйся в ВК