Задать свой вопрос
*более 50 000 пользователей получили ответ на «Решим всё»
Задача 74518
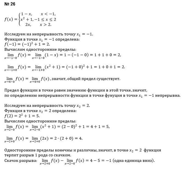
исследовать функцию на непрерывность и...
Условие
64c75b82b635261bba022a6f
12/3/2023 8:20:08 PM
исследовать функцию на непрерывность и построить график ( на фото №26)
математика ВУЗ
161
Решение
5f3eaa23faf909182968dde0
12/3/2023 11:34:54 PM
★
Написать комментарий
Меню
Решим всё
Найти задачу
Категории
Статьи
Тесты
Архив задач
Присоединяйся в ВК