Задать свой вопрос
*более 50 000 пользователей получили ответ на «Решим всё»
Задача 74454
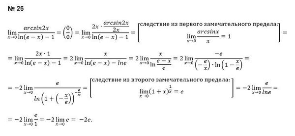
на фото только номер 26, умоляю решите ...
Условие
64c75b82b635261bba022a6f
12/1/2023 7:46:34 AM
на фото только номер 26, умоляю решите
математика ВУЗ
142
Решение
5f3eaa23faf909182968dde0
12/1/2023 9:06:54 AM
★
Написать комментарий
Меню
Решим всё
Найти задачу
Категории
Статьи
Тесты
Архив задач
Присоединяйся в ВК