Задать свой вопрос
*более 50 000 пользователей получили ответ на «Решим всё»
Задача 74242
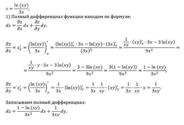
Решить второе задание 23 вариант ...
Условие
6526440ab9a0061a72852023
11/22/2023 1:33:27 PM
Решить второе задание 23 вариант
математика колледж
192
Решение
5f3eaa23faf909182968dde0
11/22/2023 5:02:27 PM
★
Написать комментарий
Меню
Решим всё
Найти задачу
Категории
Статьи
Тесты
Архив задач
Присоединяйся в ВК