Задать свой вопрос
*более 50 000 пользователей получили ответ на «Решим всё»
Задача 74184
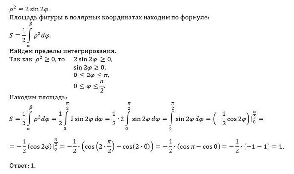
Вычислить площадь фигуры, ограниченной...
Условие
655b70f3647d7111c0b9d535
11/20/2023 2:50:50 PM
Вычислить площадь фигуры, ограниченной линиями: p^2 = 2*Sin(2ф)
математика ВУЗ
401
Решение
5f3eaa23faf909182968dde0
11/20/2023 6:24:16 PM
★
Написать комментарий
Меню
Решим всё
Найти задачу
Категории
Статьи
Тесты
Архив задач
Присоединяйся в ВК