Задать свой вопрос   *более 50 000 пользователей получили ответ на «Решим всё»

Задача 74177 Решить задачу (с использованием...

Условие

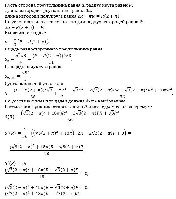
Решить задачу (с использованием производной, экстремумов функции): Требуется огородить два участка: один в форме правильного треугольника, другой в форме полукруга. Длина изгороди фиксирована и равна Р. Определить размеры участков (сторону треугольника и радиус полукруга) так, чтобы сумма площадей этих участков была бы наибольшей. Ответы к задаче прилагаю на фото, требуется решение

математика ВУЗ 325

Решение

Написать комментарий

Меню

Присоединяйся в ВК