Задать свой вопрос
*более 50 000 пользователей получили ответ на «Решим всё»
Задача 73841
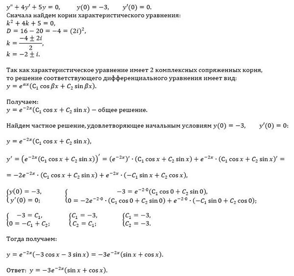
Решить задачу Коши y"+4y'+5y=0, при у...
Условие
654017f66a3d934b9615bf30
30.10.2023 23:54:47
Решить задачу Коши y"+4y'+5y=0, при у (0) = - 3; у' (0) = 0
математика ВУЗ
756
Решение
5f3eaa23faf909182968dde0
31.10.2023 07:17:02
★
Написать комментарий
Меню
Решим всё
Найти задачу
Категории
Статьи
Тесты
Архив задач
Присоединяйся в ВК