Задать свой вопрос
*более 50 000 пользователей получили ответ на «Решим всё»
Задача 73812
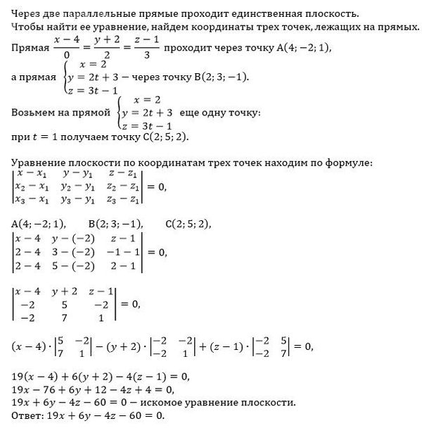
Составить уравнение плоскости,...
Условие
5f808424d7e1e679bf435f93
30.10.2023 14:07:22
Составить уравнение плоскости, проходящей через две параллельные прямые
нет в списке колледж
118
Решение
5f3eaa23faf909182968dde0
30.10.2023 15:54:46
★
Написать комментарий
Меню
Решим всё
Найти задачу
Категории
Статьи
Тесты
Архив задач
Присоединяйся в ВК