Задать свой вопрос   *более 50 000 пользователей получили ответ на «Решим всё»

Задача 73676 10:36 Sl GOy Самостоятельная работа...

Условие

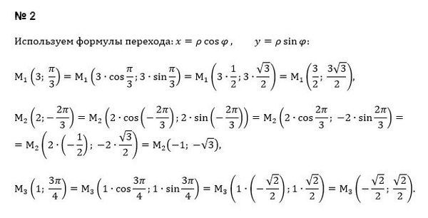
10:36 Sl GOy Самостоятельная работа 17.10.23 Тема: Полярные координаты 1. Построить в полярной системе координат п 21 ЗЛ м, (3; 3); м; (2;- 5); м: ( %) 2. Найти декартовы координаты данных точек л 21 3T м, (3; ); мо (— ) м: ( )

нет в списке ВУЗ 104

Решение

Написать комментарий

Меню

Присоединяйся в ВК