Задать свой вопрос   *более 50 000 пользователей получили ответ на «Решим всё»

Задача 73365 Вычислить площадь параллелограмма,...

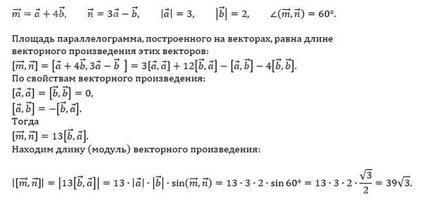
Условие

Вычислить площадь параллелограмма, построенного на векторах m=a+4b и n=3a–b. Если длины векторов |a|=3, |b|=2, а угол между векторами m и n равен 60°

математика ВУЗ 254

Решение

Написать комментарий

Меню

Присоединяйся в ВК