Задать свой вопрос
*более 50 000 пользователей получили ответ на «Решим всё»
Задача 73200
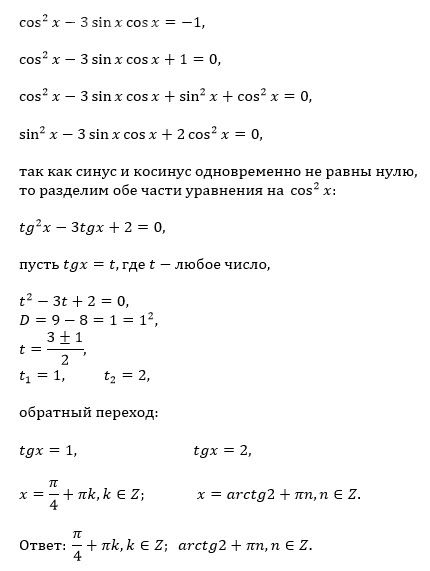
cos^2x-3sinx cosx=-1...
Условие
6522ce24b1ac721a92c953d8
08.10.2023 19:06:39
cos^2x-3sinx cosx=-1
166
Решение
5f3eaa23faf909182968dde0
08.10.2023 19:45:18
★
Написать комментарий
Меню
Решим всё
Найти задачу
Категории
Статьи
Тесты
Архив задач
Присоединяйся в ВК