Задать свой вопрос   *более 50 000 пользователей получили ответ на «Решим всё»

Задача 72635 Буду очень благодарна за помощь ...

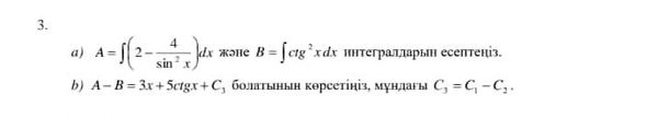
Условие

Буду очень благодарна за помощь

10-11 класс 83

Решение

a)
[m]A= ∫ (2-\frac{4}{sin^2x})dx=2x-4(-ctgx)+C_{1}=2x+4ctgx+C_{1}[/m]

[m]B= ∫ ctg^2xdx= ∫(\frac{1}{sin^2x} -1)dx=-ctgx-x+C_{2}[/m]


б)
[m]A-B=2x+4xtgx+C_{1}-(-ctgx-x+C_{2})=2x+4ctgx+ctgx+x+C_{1}-С_{2}=3x+5ctgx+С_{3}[/m]

Написать комментарий

Меню

Присоединяйся в ВК