Задать свой вопрос
*более 50 000 пользователей получили ответ на «Решим всё»
Задача 72029
...
Условие
64823abf324ae32bf3849ed2
12.06.2023 21:23:57
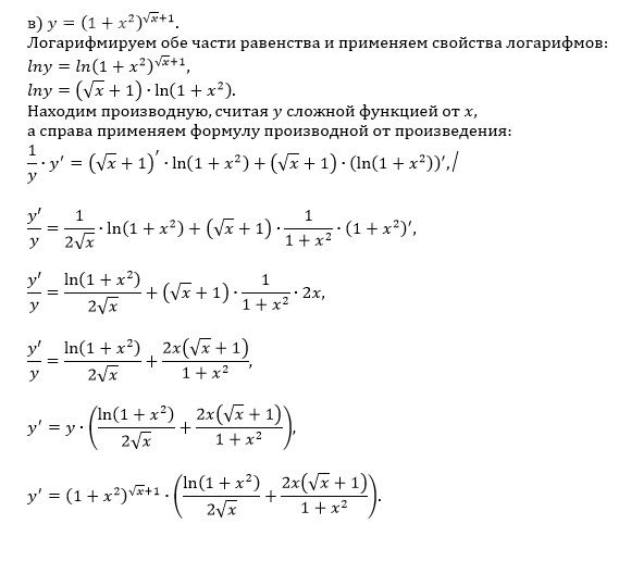
Найти производные заданных функций
∫ xarcsinx / sqrt(1-x^2) + ln(sqrt(1-x^2))
математика ВУЗ
240
Решение
5f3eaa23faf909182968dde0
12.06.2023 22:15:44
★
Написать комментарий
Меню
Решим всё
Найти задачу
Категории
Статьи
Тесты
Архив задач
Присоединяйся в ВК