Задать свой вопрос   *более 50 000 пользователей получили ответ на «Решим всё»

Задача 72013 Решить 2 задания Задание 39: вычислить -...

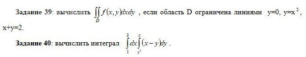
Условие

Решить 2 задания
Задание 39: вычислить - пример на фото
Задание 40: вычислить интеграл - пример на фото

математика колледж 164

Решение

Написать комментарий

Меню

Присоединяйся в ВК