Задать свой вопрос   *более 50 000 пользователей получили ответ на «Решим всё»

Задача 72010 Решить 4 задания Задание 32: найти...

Условие

Решить 4 задания
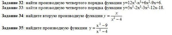
Задание 32: найти производную четвертого порядка функции y=12x^5-x^3+6x^2-9x+6.
Задание 33: найти производную четвертого порядка функции y=5x^5-2x^3-3x^2-12x-18.
Задание 34: на фото
Задание 35: на фото

математика колледж 194

Решение

Написать комментарий

Меню

Присоединяйся в ВК