Задать свой вопрос   *более 50 000 пользователей получили ответ на «Решим всё»

Задача 71973 ЗАДАНИЕ 1.1. Построить график функции у...

Условие

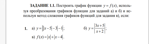
ЗАДАНИЕ 1.1. Построить график функции у = f(х), используя преобразования графиков функции для заданий а) и б) и используя метод сложения графиков функций для задания в), если: ...

математика ВУЗ 331

Решение

Написать комментарий

Меню

Присоединяйся в ВК