Задать свой вопрос   *более 50 000 пользователей получили ответ на «Решим всё»

Задача 71815 ...

Условие

Вычислить предел не пользуясь правилом Лопиталя

lim (x →∞) ((3x+1)/(3x-2))^(x+3)

математика колледж 358

Решение

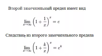
[m]lim_{x → ∞ }\frac{3x+1}{3x-2}=\frac{ ∞ }{ ∞ }[/m]- неопределенность

Делим и числитель и знаменатель на [m]3x[/m]

[m]=lim_{x → ∞ }\frac{\frac{3x+1}{3x}}{\frac{3x-2}{3x}}=lim_{x → ∞ }\frac{1+\frac{1}{3x}}{1-\frac{2}{3x}}=\frac{lim_{x → ∞ }(1+\frac{1}{3x})}{lim_{x → ∞ }(1-\frac{2}{3x})}=\frac{1+0}{1-0}=1[/m]

[m]lim_{x → ∞ }(\frac{3x+1}{3x-2})^{x+3}=1^{ ∞ } [/m]- неопределенность


[m]lim_{x → ∞ }(\frac{3x+1}{3x-2})^{x+3}=lim_{x → ∞ }(\frac{3x+1}{3x-2})^{x}\cdot(\frac{3x+1}{3x-2})^{3}=lim_{x → ∞ }(\frac{3x+1}{3x-2})^{x}\cdot lim_{x → ∞ }(\frac{3x+1}{3x-2})^{3}=[/m]

[m]=lim_{x → ∞ }(\frac{3x+1}{3x-2})^{x}\cdot lim_{x → ∞ }(1)^{3}=lim_{x → ∞ }(\frac{3x+1}{3x-2})^{x}=[/m]


Делим и числитель и знаменатель на [m]3x[/m]

[m]=lim_{x → ∞ }(\frac{\frac{3x+1}{3x}}{\frac{3x-2}{3x}})^{x}=\frac{lim_{x → ∞ }(1+\frac{1}{3x})^{x}}{lim_{x → ∞ }(1-\frac{2}{3x})^{x}}=[/m]


[m]=\frac{lim_{x → ∞ }((1+\frac{1}{3x})^{3x})^{\frac{1}{3}}}{lim_{x → ∞ }((1-\frac{2}{3x})^{3x})^{\frac{1}{3}}}=\frac{e^{\frac{1}{3}}}{e^{-2\frac{1}{3}}}=e^{\frac{1}{3}-(-\frac{2}{3})}=e[/m]

Написать комментарий

Меню

Присоединяйся в ВК