Задать свой вопрос   *более 50 000 пользователей получили ответ на «Решим всё»

Задача 71382 Найти угол треугольника, противолежащий...

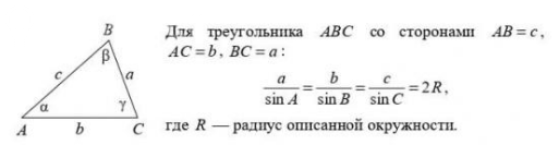
Условие

Найти угол треугольника, противолежащий данной стороне. Рисунок и этапы решения

математика 8-9 класс 207

Решение

По теореме синусов:

a/sin ∠ A= 2R

10/sin ∠ A=2*10


sin ∠ A=10/20

sin ∠ A=1/2

[b]∠ A=30 ° [/b]

Написать комментарий

Меню

Присоединяйся в ВК