Задать свой вопрос   *более 50 000 пользователей получили ответ на «Решим всё»

Задача 71348 сделайте кто может номер 3 15...

Условие

сделайте кто может номер 3 15

нет в списке ВУЗ 188

Решение

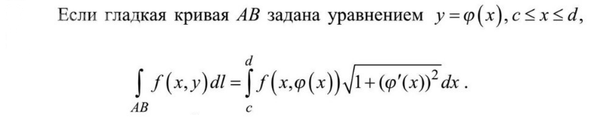
[m]y=4-5x[/m]

[m] φ (x)=4-5x[/m]
[m] φ` (x)=-5[/m]



[m]= ∫^{2} _{0}x(2(4-5x)-3)\cdot \sqrt{1+(-5)^2}dx=\sqrt{26} ∫^{2} _{0}dx=\sqrt{26}∫^{2} _{0}(5x-10x^2)dx=\sqrt{26}(5\frac{x^2}{2}-10\frac{x^3}{3})|^{2}_{0}=[/m]

Написать комментарий

Меню

Присоединяйся в ВК