Задать свой вопрос   *более 50 000 пользователей получили ответ на «Решим всё»

Задача 71107 Преобразовать уравнение по примеру ...

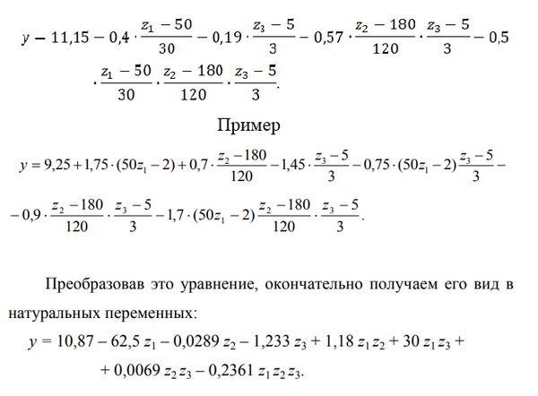
Условие

Преобразовать уравнение по примеру

ВУЗ 125

Решение


Очевидно, в конце уравнения забыли поставить = 0.
[m]y - 11,15 - 0,4 \cdot \frac{z1 - 50}{30} - 0,19 \cdot \frac{z3 - 5}{3} - 0,57 \cdot \frac{z2 - 180}{120} \cdot \frac{z3 - 5}{3} - 0,5 \cdot \frac{z1 - 50}{30} \cdot \frac{z2 - 180}{120} \cdot \frac{z3 - 5}{3} = 0[/m]
Раскрываем дроби в суммы (разности) дробей:
[m]y = \frac{1115}{100} + 0,4 \cdot \frac{z1 - 50}{30} + 0,19 \cdot \frac{z3 - 5}{3} + 0,57 \cdot \frac{z2 - 180}{120} \cdot \frac{z3 - 5}{3} + 0,5 \cdot \frac{z1 - 50}{30} \cdot \frac{z2 - 180}{120} \cdot \frac{z3 - 5}{3}[/m]
Умножаем коэффициенты на дроби в 1 скобке:
[m]y = \frac{223}{20} + 0,4 \cdot \frac{z1}{30} - 0,4 \cdot \frac{50}{30}+ 0,19 \cdot \frac{z3}{3} - 0,19 \cdot \frac{5}{3}+ 0,57 \cdot (\frac{z2}{120} - \frac{180}{120}) \cdot (\frac{z3}{3} - \frac{5}{3}) + 0,5 \cdot (\frac{z1}{30} - \frac{50}{30}) \cdot (\frac{z2}{120} - \frac{180}{120}) \cdot (\frac{z3}{3} - \frac{5}{3})[/m]
Сокращаем дроби:
[m]y = \frac{223}{20} + \frac{4z1}{300} - \frac{20}{30}+ \frac{19z3}{300} - \frac{95}{300}+ 0,57 \cdot (\frac{z2}{120} - \frac{3}{2}) \cdot (\frac{z3}{3} - \frac{5}{3}) + 0,5 \cdot (\frac{z1}{30} - \frac{5}{3}) \cdot (\frac{z2}{120} - \frac{3}{2}) \cdot (\frac{z3}{3} - \frac{5}{3})[/m]

[m]y = \frac{223}{20} + \frac{4z1}{300} + \frac{19z3}{300} - \frac{295}{300} + 0,57 \cdot (\frac{z2 \cdot z3}{120 \cdot 3} - \frac{z3}{2} - \frac{z2 \cdot 5}{120 \cdot 3} + \frac{5}{2}) + 0,5 \cdot (\frac{z1 \cdot z2}{30 \cdot 120} - \frac{5z2}{3 \cdot 120} - \frac{z2}{20} + \frac{5}{2}) \cdot (\frac{z3}{3} - \frac{5}{3})[/m]
Частично раскрываем тройное умножение:
[m]y = \frac{223}{20} + \frac{z1}{75} + \frac{19z3}{300} - \frac{295}{300} + 0,57 \cdot (\frac{z2 \cdot z3}{360} - \frac{z3}{2} - \frac{z2}{24 \cdot 3} + \frac{5}{2}) + 0,5 \cdot (\frac{z1 \cdot z2}{3600} - \frac{z2}{3 \cdot 24} - \frac{z1}{20} + \frac{5}{2}) \cdot (\frac{z3}{3} - \frac{5}{3})[/m]
Умножаем числа в знаменателях:
[m]y = \frac{223}{20} + \frac{z1}{75} + \frac{19z3}{300} - \frac{295}{300} + 0,57 \cdot (\frac{z2 \cdot z3}{360} - \frac{z3}{2} - \frac{z2}{72} + \frac{5}{2}) + 0,5 \cdot (\frac{z1 \cdot z2}{3600} - \frac{z2}{72} - \frac{z1}{20} + \frac{5}{2}) \cdot (\frac{z3}{3} - \frac{5}{3})[/m]
Сокращаем дроби:
[m]y = \frac{223}{20} + \frac{z1}{75} + \frac{19z3}{300} - \frac{59}{60} + 0,57 \cdot (\frac{z2 \cdot z3}{360} - \frac{z3}{2} - \frac{z2}{72} + \frac{5}{2}) + 0,5 \cdot (\frac{z1 \cdot z2}{3600} - \frac{z2}{72} - \frac{z1}{20} + \frac{5}{2}) \cdot (\frac{z3}{3} - \frac{5}{3})[/m]
Раскрываем 2 скобку:
[m]y = \frac{223}{20} + \frac{z1}{75} + \frac{19z3}{300} - \frac{59}{60} + \frac{57z2 \cdot z3}{57 \cdot 360} - \frac{57z3}{200} - \frac{57z2}{7200} + \frac{57 \cdot 5}{200} + (\frac{z1 \cdot z2}{7200} - \frac{z2}{144} - \frac{z1}{40} + \frac{5}{4}) \cdot (\frac{z3}{3} - \frac{5}{3})[/m]
Окончательно раскрываем тройное умножение:
[m]y = \frac{223}{20} + \frac{z1}{75} + \frac{19z3}{300} - \frac{59}{60} + \frac{57z2 \cdot z3}{57 \cdot 360} - \frac{57z3}{200} - \frac{57z2}{7200} + \frac{57}{40} + (\frac{z1 \cdot z2 \cdot z3}{7200 \cdot 3} - \frac{z2 \cdot z3}{144 \cdot 3} - \frac{z1 \cdot z3}{40 \cdot 3} + \frac{5z3}{4 \cdot 3} - \frac{z1 \cdot z2\cdot 5}{7200\cdot 3} + \frac{z2 \cdot 5}{144 \cdot 3} + \frac{z1 \cdot 5}{40 \cdot 3} - \frac{5 \cdot 5}{4 \cdot 3}[/m]
Раскрываем скобки, сводим к простым дробям:
[m]y = \frac{223}{20} + \frac{z1}{75} + \frac{19z3}{300} - \frac{59}{60} + \frac{57z2 \cdot z3}{20520} - \frac{57z3}{200} - \frac{57z2}{7200} + \frac{57}{40} + \frac{z1 \cdot z2 \cdot z3}{21600} - \frac{z2 \cdot z3}{432} - \frac{z1 \cdot z3}{120} + \frac{5z3}{12} - \frac{z1 \cdot z2}{4320} + \frac{5z2}{432} + \frac{z1}{24} - \frac{25}{12}[/m]
Теперь объединяем одинаковые переменные:
[m]y = (\frac{223}{20} - \frac{59}{60} + \frac{57}{40} - \frac{25}{12}) + (\frac{z1}{75} + \frac{z1}{24}) + ( - \frac{19z2}{2400} + \frac{5z2}{432}) + (\frac{19z3}{300} - \frac{57z3}{200} + \frac{5z3}{12}) + (\frac{57z2 \cdot z3}{20520} - \frac{z1 \cdot z2}{4320} - \frac{z2 \cdot z3}{432} - \frac{z1 \cdot z3}{120} + \frac{z1 \cdot z2 \cdot z3}{21600}[/m]
Осталось привести каждую скобку к общему знаменателю.
Это я даю сделать вам самим.

Все решения

[m](Z_{2}-180)\cdot (Z_{3}-5)=Z_{2}Z_{3}-180Z_{3}-5Z_{2}+900[/m]

[m](Z_{1}-50)\cdot (Z_{2}-180)\cdot (Z_{3}-5)=(Z_{1}-50)\cdot (Z_{2}Z_{3}-180Z_{3}-5Z_{2}+900)=[/m]

[m]=Z_{1}Z_{2}Z_{3}-180Z_{1}Z_{3}-5Z_{1}Z_{2}+900Z_{1}-50Z_{2}Z_{3}+9000Z_{3}+250Z_{2}-45000[/m]


Тогда

[m]y=11,15-\frac{0,4}{30}Z_{1}+\frac{0,4\cdot 50}{30}-\frac{0,19}{3}Z_{3}+\frac{0,19\cdot 5}{3}-0,57\cdot (\frac{Z_{2}Z_{3}-180Z_{3}-5Z_{2}+900}{120\cdot 3})-0,5 \cdot (\frac{Z_{1}Z_{2}Z_{3}-180Z_{1}Z_{3}-5Z_{1}Z_{2}+900Z_{1}-50Z_{2}Z_{3}+9000Z_{3}+250Z_{2}-45000}{30\cdot 120\cdot 3})[/m]


[m]y=\frac{120\cdot 90}{120\cdot 90}\cdot 11,15-\frac{0,4\cdot 3\cdot 120}{90\cdot 120}z_{1}+\frac{0,4\cdot 50\cdot 3 \cdot 120}{90\cdot 120}-\frac{0,19\cdot 90\cdot 40}{120 \cdot 90}z_{3}+\frac{0,19\cdot 5\cdot 30\cdot 120}{90\cdot 120}-\frac{0,57\cdot 30}{120\cdot 90} \cdot z_{2}z_{3}+\frac{0,57\cdot 30\cdot 180}{120\cdot 90}\cdot z_{3}+\frac{0,57\cdot 30\cdot 5}{120\cdot 90}\cdot z_{2}-\frac{0,57\cdot 30\cdot 900}{120\cdot 90} [/m]



[m] -\frac{0,5}{120\cdot 90} \cdot Z_{1}Z_{2}Z_{3}+\frac{0,5\cdot 180}{120\cdot 90}\cdot Z_{1}Z_{3}+\frac{0,5\cdot 5}{120\cdot 90}\cdot Z_{1}Z_{2}-\frac{0,5\cdot 900}{120\cdot 90}Z_{1}+\frac{0,5\cdot 50}{120\cdot 90}\cdot Z_{2}Z_{3}[/m][m]-\frac{0,5\cdot 9000}{120\cdot 90}\cdot Z_{3}-\frac{0,5\cdot 250}{120\cdot 90}\cdot Z_{2}+\frac{0,5\cdot 45000}{90\cdot 120}[/m]





[m]y=\frac{120\cdot 90\cdot 11,15+0,4\cdot 50\cdot 3 \cdot 120+0,19\cdot 5\cdot 30\cdot 120-0,57\cdot 30\cdot 900+0,5\cdot 45000}{120\cdot 90}-\frac{0,5}{120\cdot 90}Z_{1}Z_{2}Z_{3}+\frac{0,5\cdot 180}{120\cdot 90}Z_{1}Z_{3}+\frac{0,5\cdot 5}{120\cdot 90}Z_{1}Z_{2}+\frac{0,5\cdot 50-0,57\cdot 30}{120\cdot 90}Z_{2}Z_{3}-\frac{0,5\cdot 900+0,4\cdot 360}{120\cdot 90}Z_{1}[/m]

[m]+\frac{0,57\cdot 30\cdot 5-0,5\cdot 250}{120\cdot 90}Z_{2}+\frac{0,57\cdot 30\cdot 180-0,19\cdot 90\cdot 40-0,5\cdot 9000}{120\cdot 90}Z_{3}[/m]



[m]y=\frac{153540}{10800}-\frac{0,5}{10800}Z_{1}Z_{2}Z_{3}+\frac{90}{10800}Z_{1}Z_{3}+\frac{2,5}{10800}Z_{1}Z_{2}+\frac{7,9}{120\cdot 90}Z_{2}Z_{3}-\frac{594}{10800}Z_{1}+\frac{39,5}{10800}Z_{2}-\frac{2106}{10800}Z_{3}[/m]

Написать комментарий

Меню

Присоединяйся в ВК