Задать свой вопрос
*более 50 000 пользователей получили ответ на «Решим всё»
Задача 71042
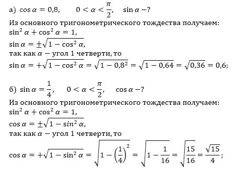
9 класс алгебра 0‹а‹п/2 используя...
Условие
6449c7f2df8aba23babdc140
27.04.2023 04:23:24
9 класс алгебра
0‹а‹п/2 используя условие найти следующее
математика 8-9 класс
212
Решение
5f3eaa23faf909182968dde0
27.04.2023 07:49:24
★
Написать комментарий
Меню
Решим всё
Найти задачу
Категории
Статьи
Тесты
Архив задач
Присоединяйся в ВК