Задать свой вопрос   *более 50 000 пользователей получили ответ на «Решим всё»

Задача 71031 Даны четыре точки А1(4,2,10), А2(1,2,0),...

Условие

Даны четыре точки А1(4,2,10), А2(1,2,0), А3(3,5,7), А4(2,–3,5).
Составить уравнение:
а) Плоскости А1А2А3
б)Прямой А1А2
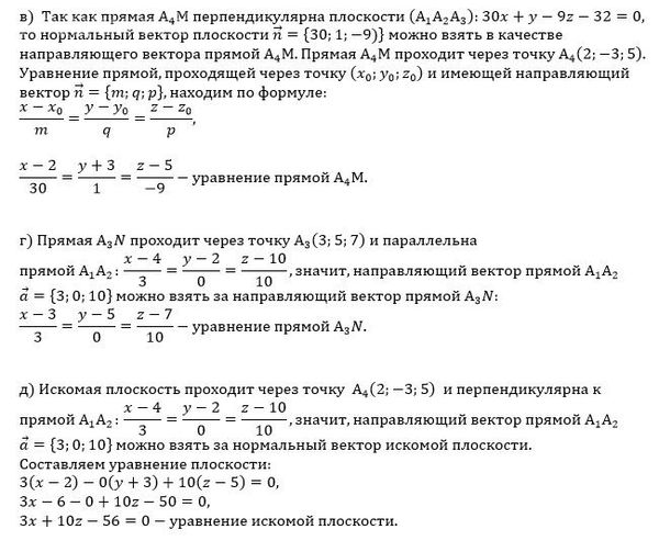
в)прямой А4М, перпендикулярной к плоскости А1А2А3
г)Прямой А3N, параллельной прямой А1А2
д)Плоскости, проходящей через точку А4 перпендикулярно к прямой А1А2

математика ВУЗ 830

Решение

Написать комментарий

Меню

Присоединяйся в ВК