Задать свой вопрос
*более 50 000 пользователей получили ответ на «Решим всё»
Задача 70986
Кто сможет помоч ци примеры будут у меня...
Условие
64467d1a64326d58ba2ff422
24.04.2023 16:01:31
Кто сможет помоч ци примеры будут у меня на контрольный роботи
математика колледж
167
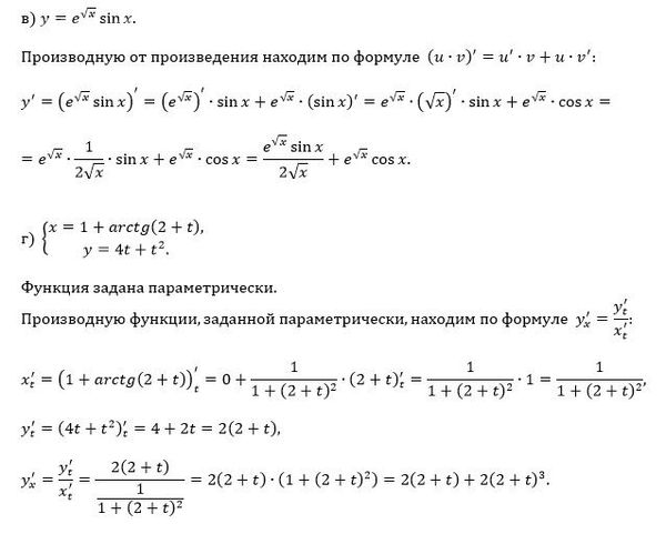
Решение
5f3eaa23faf909182968dde0
24.04.2023 22:58:25
★
Написать комментарий
Меню
Решим всё
Найти задачу
Категории
Статьи
Тесты
Архив задач
Присоединяйся в ВК