Задать свой вопрос
*более 50 000 пользователей получили ответ на «Решим всё»
Задача 70972
Переменить порядок интегрирования....
Условие
643e8fb6dc8af77c5440385d
24.04.2023 00:13:21
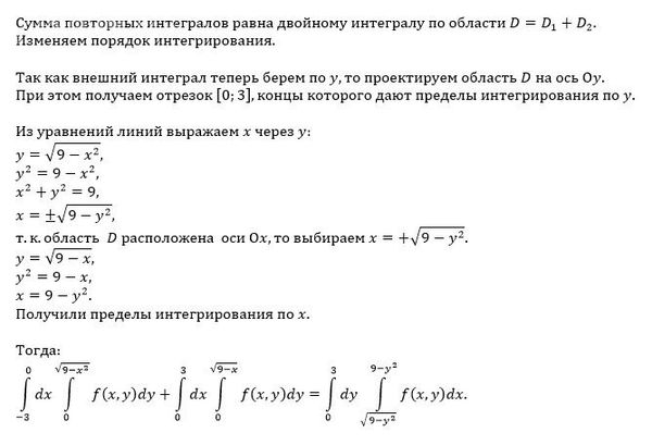
Переменить порядок интегрирования. Заранее огромное спасибо
математика ВУЗ
136
Решение
5f3eaa23faf909182968dde0
24.04.2023 07:20:59
★
Написать комментарий
Меню
Решим всё
Найти задачу
Категории
Статьи
Тесты
Архив задач
Присоединяйся в ВК