Задать свой вопрос
*более 50 000 пользователей получили ответ на «Решим всё»
Задача 70661
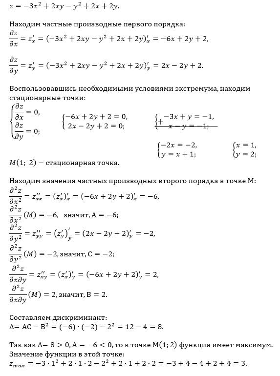
Найти экстремумы функции z =...
Условие
642fbdb50f9baf587e66bddc
07.04.2023 09:54:37
Найти экстремумы функции
z = -3x^2+2xy-y^2+2x+2y
математика ВУЗ
260
Решение
5f3eaa23faf909182968dde0
07.04.2023 10:21:31
★
Написать комментарий
Меню
Решим всё
Найти задачу
Категории
Статьи
Тесты
Архив задач
Присоединяйся в ВК