Задать свой вопрос   *более 50 000 пользователей получили ответ на «Решим всё»

Задача 70280 Найти d^2y/dx^2 от следующих...

Условие

Найти d^2y/dx^2 от следующих функций:

arctg y/x = 1/2 ln(x^2+y^2)
siny^2 = x^2y

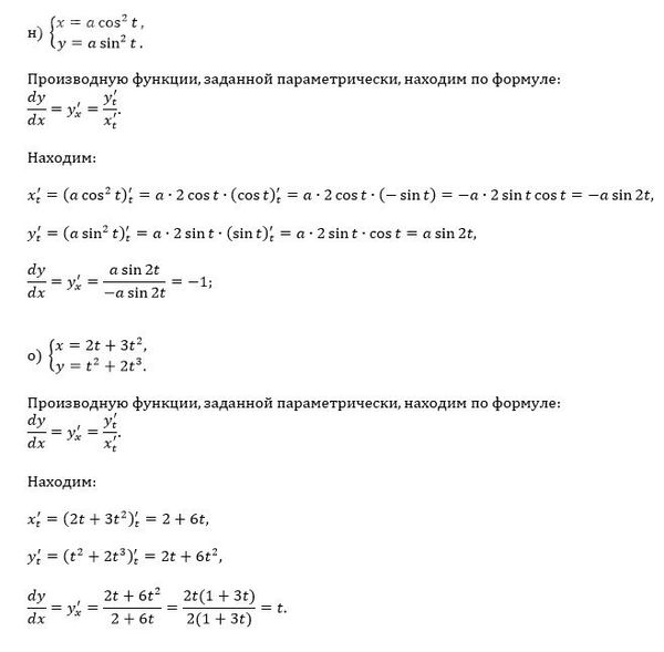
{ x = acos^2t
{ y = asin^2t

{ x = 2t+3t^2
{ y = t^2+2t^2

математика ВУЗ 403

Решение

Написать комментарий

Меню

Присоединяйся в ВК