Задать свой вопрос   *более 50 000 пользователей получили ответ на «Решим всё»

Задача 70193 Решить числитель, по формуле муавра,...

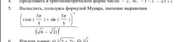
Условие

Решить числитель, по формуле муавра, степень 15

математика ВУЗ 182

Решение

(i*cos(3π/5) + sin(3π/5))^(15)
Во-первых, запишем основание в привычном виде:
cos a + i*sin a
Воспользуемся формулами приведения:
[m]cos(\frac{3π}{5}) = sin(\frac{π}{2} - \frac{3π}{5}) = sin(\frac{5π}{10} - \frac{6π}{10}) = sin(-\frac{π}{10}) = -sin(\frac{π}{10})[/m]
[m]sin(\frac{3π}{5}) = cos(\frac{π}{2} - \frac{3π}{5}) = cos(\frac{5π}{10} - \frac{6π}{10}) = cos(-\frac{π}{10}) = cos(\frac{π}{10})[/m]
Получили:
(cos(π/10) - i*sin(π/10))^(15) = cos(15π/10) - i*sin(15π/10) =
= cos(3π/2) - i*sin(3π/2) = 0 - i(-1) = i
Ответ: i

Написать комментарий

Меню

Присоединяйся в ВК