Задать свой вопрос
*более 50 000 пользователей получили ответ на «Решим всё»
Задача 70107
...
Условие
64114d76c301290adb5f1771
15.03.2023 11:12:25
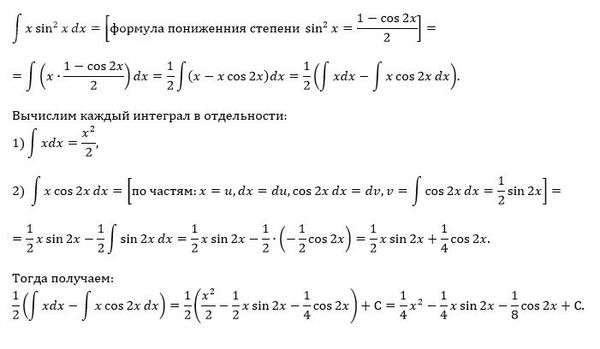
∫ x sin^2 xdx
математика ВУЗ
221
Решение
5f3eaa23faf909182968dde0
15.03.2023 11:54:19
★
Написать комментарий
Меню
Решим всё
Найти задачу
Категории
Статьи
Тесты
Архив задач
Присоединяйся в ВК