CC_(1)|| BB_(1)
FF_(1) || BB_(1)
Прямая BB_(1) || пл CC_(1)F_(1)F
Прямая F_(1)C лежит в плоскости CC_(1)F_(1)F ⇒
Расстояние от прямой BB_(1) до прямой F_(1)C равно расстоянию от прямой BB_(1) до пл CC_(1)F_(1)F
Из точки B проводим перпендикуляр к FC ( диагональ BD ⊥ диагонали FC)
Расстояние равно половине диагонали BD
d=sqrt(3)/2
2
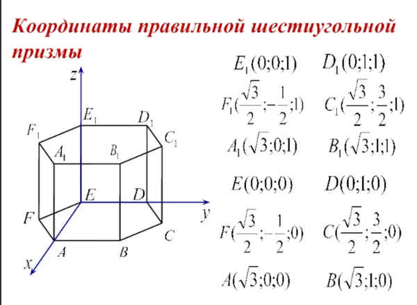
координатный метод
По формуле
[m]d=\frac{|ax_{o}+by_{o}+cz_{o}+d|}{\sqrt{a^2+b^2+c^2}}[/m]
Уравнение плоскости CC_(1)F_(1)F
ax+by+cz+d=0
Подставляем координаты точек
F
a*(sqrt(3)/2)+b*(-1/2)+c*0+d=0
C
a*(sqrt(3)/2)+b*(3/2)+c*0+d=0
C_(1)
a*(sqrt(3)/2)+b*(3/2)+c*1+d=0
Из первых двух:
b=0
d=-a*(sqrt(3)/2)
Подставляем в третье
с=0
Подставляем в уравнение
ax+0y+0z-a*(sqrt(3)/2)=0
Делим на
x-sqrt(3)/2=0 - уравнение плоскости CC_(1)F_(1)F
B(sqrt(3);1;0)
[m]d=\frac{|1\cdot \sqrt{3}+0\cdot 1+0\cdot 0-\frac{\sqrt{3}}{2}|}{\sqrt{1^2+0^2+0)^2}}=\frac{\sqrt{3}}{2}[/m]