Задать свой вопрос
*более 50 000 пользователей получили ответ на «Решим всё»
Задача 69783
Перевести из алгебраической в...
Условие
6401ae347b3d0a2d6a2d9c7f
03.03.2023 11:24:34
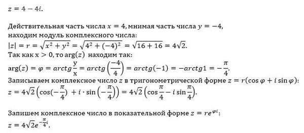
Перевести из алгебраической в тригонометрическую и показательную форму: z = 4-4i
математика колледж
732
Решение
5f3eaa23faf909182968dde0
03.03.2023 12:33:24
★
Написать комментарий
Меню
Решим всё
Найти задачу
Категории
Статьи
Тесты
Архив задач
Присоединяйся в ВК