Задать свой вопрос   *более 50 000 пользователей получили ответ на «Решим всё»

Задача 69737 Найти общее решение рекуррентного...

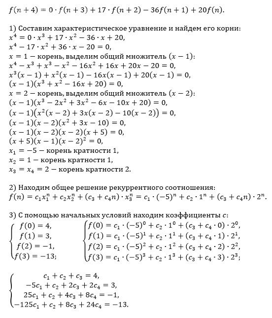
Условие

Найти общее решение рекуррентного соотношения 4–го порядка
[b]f(n+4)=0·f(n+3)+17·f(n+2)+-36·f(n+1)+20*(n)[/b]

c заданным начальным условием f(0) f(1) f(2) f(3)
[b]f(0)=4
f(1)=3
f(2)=-1
f(3)=-13[/b]

510

Решение

Написать комментарий

Меню

Присоединяйся в ВК